【人物】钟禄元:东山客家文化的奠基人与守望者
钟禄元
东山客家文化的奠基人与守望者
在成都市成华区二仙桥街道的寻常巷陌间,隐藏着一段被岁月尘封的文化传奇。这里是客家学者钟禄元(1913—1988年)的故乡,也是他学术生命的起点。作为四川客家文化研究的开创者,这位出身于原东华村三组的客家人,用一生的坚守揭开了成都东山客家的神秘面纱,让世人看到了一个坚守三百年传统的移民群体如何在这片丘陵地带生生不息。1943年,他在李劼人主办的《风土什志》创刊号上发表《东山客族风俗一瞥》一文,首次系统性地将成都东山客家人的生活图景呈现在公众视野中,成为四川客家研究的先行者和奠基人。
钟禄元的名字或许不为大众所熟知,但他的学术遗产却深深植根于成华的文化土壤中。在成华区从工业重镇向文化高地转型的今天,回望这位本土学者的足迹,不仅是对一段学术史的追溯,更是对成华文化根脉的探寻。
躬耕田野
从客家子弟到文化先驱
1913年,钟禄元出生于原圣灯乡一个普通的客家人家庭,在六个兄弟姐妹中排行最末。尽管父亲学识有限,却期望子女能笃志向学、涵育才德,因此花费不少金钱购入大量书籍。每年伏暑,家人都会将这些书籍端到院子里晾晒,幼年的钟禄元便是在这样的文化氛围中成长。9岁才得以入私塾的他,展现了非凡的学习天赋,先后考入成都华阳县国中学校、四川师范学校。1934年师范毕业后,他在牛王庙小学任教,月薪50元中仅留5元自用,其余悉数交与姑妈存下,为大学梦默默积蓄。
1936年,钟禄元如愿考入国立四川大学历史系,这是他学术生涯的关键转折。三年后的暑假(1939年),他参加了本校西南社会科学研究处组织的客家调查团,第一次以学者的身份系统地调查了当时成华区范围内的客家人。这次田野调查点燃了他对客家文化的学术热情,也为他后来的研究奠定了方法论基础。作为客家人,他不仅精通客家方言,更深谙客家的礼俗规范,这种“局内人”的视角使他的研究具有独特的深度和温度。

钟禄元先生(图源:方志成华)
1940年大学毕业后,钟禄元先后在华阳县中学(今成都三中)、成都县中学(今成都七中)任教。
次年,他的学术生涯迎来重要机遇:那时在成都的叶圣陶先生邀请他担任四川省科学教育馆研究员,负责《文史教学》月刊编辑工作。
这段经历让他得以在《文史教学》上发表《蜀北客族风光》《历史的功用》等论文,其中1941年的《蜀北客族风光》以7000余字的篇幅,详细记录了客家移民史、东山客家生活状态和教育风俗等内容,成为后来《东山客族风俗一瞥》的学术蓝本。
叶圣陶的严谨治学精神深刻影响了钟禄元。据其子钟朴然回忆,有次叶圣陶为钟禄元修改文章后,次日特意来电指出一个标点符号仍需修改。这种一丝不苟的态度,成为钟禄元一生的学术准则。
抗战结束后,叶圣陶曾推荐他去贵州大学任教,但因离家太远而婉拒,最终在叶圣陶的再次推荐下,他进入成都济川中学(今成都十六中)继续教书育人。
破土之声
《东山客族风俗一瞥》的诞生与价值
1943年9月,李劼人创办的《风土什志》创刊号上,一篇题为《东山客族风俗一瞥》的文章引起了学界关注。这篇作品出自时任四川省临时参议会助理秘书的钟禄元之手,是其前期研究成果的凝练与升华。

文章以家乡龙潭寺附近为范围,聚焦钟、范、廖、张四大客家族群,通过家谱分析和实地访谈,揭示了客家人入川的三重动因。归纳起来:
一是前清雍乾间, 粤东连年灾荒;
二是明末张献忠残破四川后, 田园荒芜, 资源弃地;
三是仰慕巴蜀之富庶;
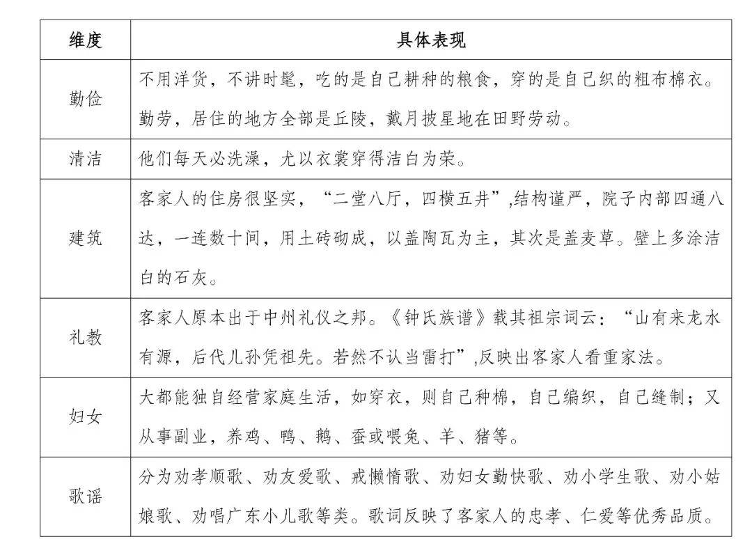
此外,钟禄元以敏锐的学术洞察,从六个维度对客家人作出系统性评价:

表:钟禄元对客家人六个方面的评价
钟禄元特别关注客家山歌的教化功能。他在《东山客族风俗一瞥》一文中记录了劝孝顺歌、劝友爱歌、戒懒惰歌、劝妇女勤快歌等各类歌谣,指出这些歌词反映客家人的忠孝、仁爱、信义、和平、直率、诚恳、勤俭等优秀品质。这一发现为他晚年撰写《漫谈客家山歌》埋下了伏笔。
钟禄元对客家建筑的记录也尤其引人注目。在《蜀北客族风光》一文中,他不仅用文字描述,更绘制了客家民居平面图,生动呈现了“二堂八厅,四横五井”的建筑格局。这种严谨的图文互证方法,在当时的民俗研究中堪称前沿。
文章的价值不仅在于记录,更在于其深刻的文化自觉。当看到客家人“到蜀已三百余年,但仍能保其粤东习俗”时,钟禄元既感慨于文化传承的韧性,也预见了现代化进程中传统面临的挑战。这种思考使他的研究超越了单纯的民俗记录,升华为对文化存续的深刻观照。
风雨人生
从书斋到田埂的学术坚守
钟禄元的学术之路并非坦途,1944年,他应堂兄之邀赴射洪县任田粮管理处处长,以清廉著称,“离开时账目清清楚楚,没有一笔糊涂账”。1949年后,他的人生随时代浪潮起伏。1951年进入西南革命大学学习,后被分配到泸州一中、泸州幼儿师范学校任教。1962年,因城市人口压缩,年近半百的他返回东华村老家从事农业生产劳动,从书斋走向田埂,学术研究被迫中断。
真正的学者不会被逆境击垮。在田间劳作的岁月里,钟禄元或许仍在默默观察、记录着客家文化的点滴变迁。
转机出现在1979年,圣灯人民公社安排钟禄元到圣灯中学(现成都市第四十九中)代课,他重拾教鞭,与谢桃坊、林文询等文化人共事。此时的他虽已年过花甲,但学术热情未减。

圣灯中学(现成都市第四十九中)旧照(图源:成华发布)
1984年,四川省人民政府聘其为文史研究馆馆员,这一身份使他得以重拾研究。1986年,晚年的钟禄元迎来了学术的第二个春天。他在《成都文物》发表《成都东山客家人》,次年又在《文史杂志》刊发《漫谈客家山歌》。这些成果不仅延续了他青年时期的研究脉络,更填补了四川客家音乐研究的空白。遗憾的是,钟禄元未能完成更系统的著作。1988年9月12日,他因脑溢血在成都无缝钢管厂职工医院逝世,享年75岁。此刻,距离成华区正式建区仅有两年之隔。
尽管钟禄元未能亲眼见证自己研究的这片土地获得新的历史身份,但他笔下的东山客家文化仍在以新的方式延续生命。在成华区的文化保护体系中,客家碉楼与二仙桥、龙潭寺等历史地标共同构成了区域文化记忆的核心。而东郊记忆园区对红光电子管厂等工业遗产的改造,则延续了他所珍视的“在变迁中守护文脉,在创新中延续传统”的理念。
钟禄元留下的不仅是学术成果,更是一种文化态度:真正的文化传承,既需要“局内人”的情感投入,也需要学者的理性观察。钟禄元让我们看到,那些散落在田间地头的东山客家文化,并非陈旧的历史遗存,而是一个族群适应变迁的精神资源。在全球化浪潮席卷的今天,这种扎根乡土的文化自觉,正成为成华区最深厚的文化底蕴。
当我们在成华区的高楼广厦间寻觅文化坐标时,钟禄元的身影依然清晰。这片土地因他的书写而被记住;而他的生命,也因这片土地而不朽......
来源:方志成华(资料来源:《圣灯寺》、成华发布、方志成华、《四川客家文化研究的先行者——记四川省人民政府文史研究馆已故馆员钟禄元先生》等)

用户登录
还没有账号?
立即注册