四川省市县三级开展拖欠农民工工资集中接访 (附接访时间、电话、地址)
四川在线记者 刘春华
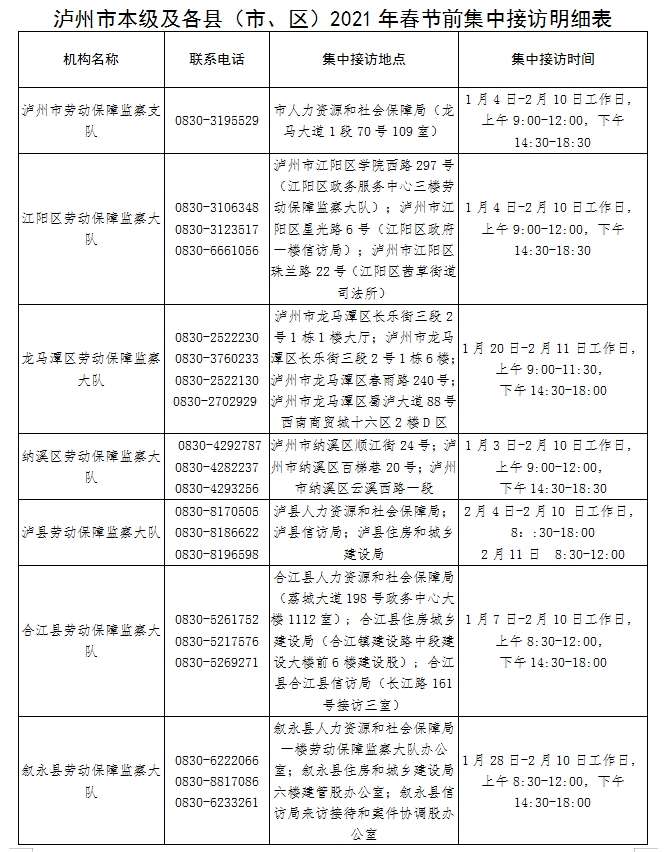
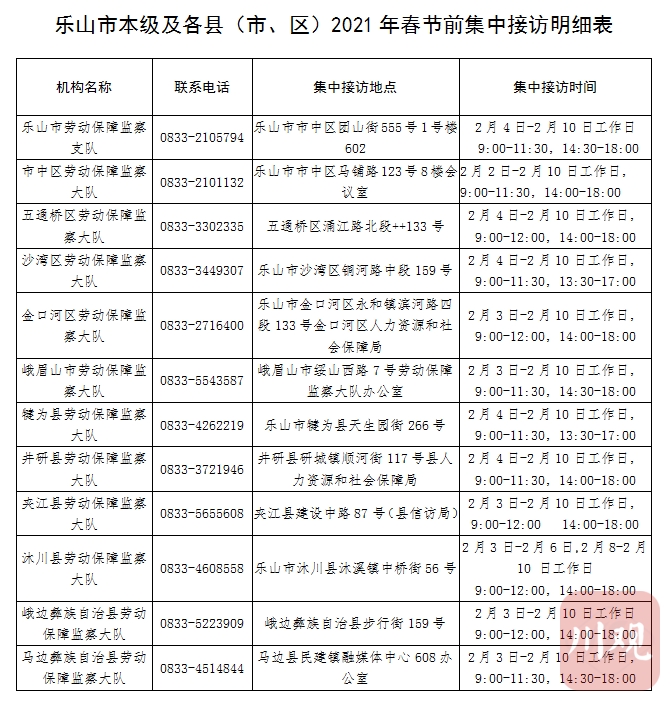
2月5日,四川在线记者从省人社厅了解到,为切实维护农民工劳动报酬权益,进一步畅通拖欠农民工工资问题举报投诉渠道,持续推进根治欠薪冬季专项行动,省、市(州)、县(市、区)人社部门联合根治拖欠农民工工资工作领导小组成员单位在2021年春节前联动开展拖欠农民工工资问题集中接访活动,并向社会公布三级集中接访相关信息,公布内容涵盖省、21个市(州)和各县(市、区)集中接访的联系电话、具体接访地址、接访时间安排。
农民工如遇到欠薪问题,可在接访安排的时间段拨打务工所在地的接访电话进行投诉举报,或者到集中接访地进行咨询寻求帮助。农民工到集中接访点咨询时,需携带身份证件及欠薪证据材料,并全程佩戴口罩,遵守接访地新冠疫情防疫的有关规定。
附:省、市、县三级2021年春节前集中接访安排表
来源:
四川在线记者 刘春华
终审:何晓波
























































用户登录
还没有账号?
立即注册