疫情社区防控方案发布 :必要时可采取疫区封锁
图片来源:国家卫健委
国家卫生健康委员会1月25日晚间发布《新型冠状病毒感染的肺炎疫情社区防控工作方案(试行)》。根据该方案,14天内在小范围,如一个家庭、一个工地、一栋楼同一单元等发现2例及以上确诊病例即可定义为暴发疫情。对划为疫区的社区,必要时可采取疫区封锁措施,限制人员进出,临时征用房屋、交通工具等。
国家卫健委要求,党政牵头、社区动员,实施网格化、地毯式管理,把各项防控措施落到实处。落实“早发现、早报告、早隔离、早诊断、早治疗”原则,做好社区新型冠状病毒感染的肺炎疫情发现、防控和应急处置工作。
根据该方案,“社区”是指街道办事处或乡镇人民政府所辖的城乡社区(即城市社区和村)。
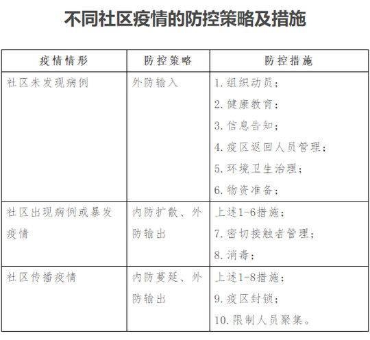
社区疫情划分为三类:
1.社区未发现病例。指在社区居民中,未发现新型冠状病毒感染的肺炎确诊病例。
2.社区出现病例或暴发疫情。
社区出现病例,是指在社区居民中,出现1例确诊的新型冠状病毒感染的肺炎,尚未出现续发病例。
暴发疫情是指14天内在小范围(如一个家庭、一个工地、一栋楼同一单元等)发现2例及以上确诊病例,病例间可能存在因密切接触导致的人际传播或因共同暴露感染的可能性。
3.社区传播疫情。指在社区居民中,14天内出现2例及以上感染来源不清楚的散发病例,或暴发疫情起数较多且规模较大,呈持续传播态势。
疫点、疫区的划分定义为:
1.疫点。如果社区出现病例或暴发疫情,将病例可能污染的范围确定为疫点。原则上,病人发病前3天至隔离治疗前所到过的场所,病人停留时间超过1小时、空间较小且通风不良的场所,应列为疫点进行管理。疫点一般以一个或若干个住户、一个或若干个办公室、列车或汽车车厢、同一航班、同一病区、同一栋楼等为单位。
2.疫区。如果出现了社区传播疫情,可根据《中华人民共和国传染病防治法》相关规定将该社区确定为疫区。
密切接触者定义为:
与病例发病后有如下接触情形之一,但未采取有效防护者:
1.与病例共同居住、学习、工作,或其他有密切接触的人员,如与病例近距离工作或共用同一教室或与病例在同一所房屋中生活;
2.诊疗、护理、探视病例的医护人员、家属或其他与病例有类似近距离接触的人员,如直接治疗及护理病例、到病例所在的密闭环境中探视病人或停留,病例同病室的其他患者及其陪护人员;
3.与病例乘坐同一交通工具并有近距离接触人员,包括在交通工具上照料护理过病人的人员,该病人的同行人员(家人、同事、朋友等),经调查评估后发现有可能近距离接触病人的其他乘客和乘务人员;
4.现场调查人员调查后经评估认为符合其他与密切接触者接触的人员。
该方案要求,社区防控策略及措施包括:
(一)社区未发现病例。
实施“外防输入”的策略,具体措施包括组织动员、健康教育、信息告知、疫区返回人员管理、环境卫生治理、物资准备等。
1.组织动员:社区要建立新型冠状病毒感染的肺炎疫情防控工作组织体系,以街道(乡镇)和社区(村)干部、社区卫生服务中心和家庭医生为主,鼓励居民和志愿者参与,组成专兼职结合的工作队伍,实施网格化、地毯式管理,责任落实到人,对社区(村)、楼栋(自然村)、家庭进行全覆盖,落实防控措施。
2.健康教育:充分利用多种手段,有针对性地开展新型冠状病毒感染的肺炎防控知识宣传,积极倡导讲卫生、除陋习,摒弃乱扔、乱吐等不文明行为,营造“每个人是自己健康第一责任人”“我的健康我做主”的良好氛围。使群众充分了解健康知识,掌握防护要点,养成手卫生、多通风、保持清洁的良好习惯,减少出行,避免参加集会、聚会,乘坐公共交通或前往人群密集场所时做好防护,戴口罩,避免接触动物(尤其是野生动物)、禽类或其粪便。
3.信息告知:向公众发布就诊信息,出现呼吸道症状无发热者到社区卫生防护中心(乡镇卫生院)就诊,发热患者到发热门诊就诊,新型冠状病毒感染者到定点医院就诊。每日发布本地及本社区疫情信息,提示出行、旅行风险。
4.疫区返回人员管理:社区要发布告示,要求从疫区返回人员应立即到所在村支部或社区进行登记,并到本地卫生院或村医或社区卫生服务中心进行体检,每天两次体检,同时主动自行隔离14天。所有疫区返乡的出现发热呼吸道症状者,及时就近就医排查,根据要求居家隔离或到政府指定地点或医院隔离;其密切接触者应也立即居家自我隔离或到当地指定地点隔离。隔离期间请与本地医务人员或疾控中心保持联系,以便跟踪观察。
5.环境卫生治理:社区开展以环境整治为主、药物消杀为辅的病媒生物综合防制,对居民小区、垃圾中转站、建筑工地等重点场所进行卫生清理,处理垃圾污物,消除鼠、蟑、蚊、蝇等病媒生物孳生环境。及时组织开展全面的病媒生物防制与消杀,有效降低病媒生物密度。
6.物资准备:社区和家庭备置必需的防控物品和物资,如体温计、口罩、消毒用品等。
(二)社区出现病例或暴发疫情。
采取“内防扩散、外防输出”的策略,具体包括上述6项措施,以及密切接触者管理、加强消毒。
7.密切接触者管理:充分发挥社区预防保健医生、家庭签约医生、社区干部等网格管理员的作用,对新型冠状病毒感染的肺炎确诊病例的密切接触者开展排查并实施居家或集中医学观察,有条件的应明确集中观察场所。每日随访密切接触者的健康状况,指导观察对象更加灵敏的监测自身情况的变化,并随时做好记录。做好病人的隔离控制和转送定点医院等准备工作。
8.消毒:社区要协助疾控机构,做好病例家庭、楼栋单元、单位办公室、会议室等疫点的消毒,以及公共场所清洁消毒。
(三)社区传播疫情。
采取“内防蔓延、外防输出”的策略,具体包括上述8项措施,以及疫区封锁、限制人员聚集等2项措施。
9.疫区封锁:对划为疫区的社区,必要时可采取疫区封锁措施,限制人员进出,临时征用房屋、交通工具等。
10.限制人员聚集:社区内限制或停止集市、集会等人群聚集的活动,关闭公共浴池、温泉、影院、网吧、KTV、商场等公共场所。必要时停工、停业、停课。


用户登录
还没有账号?
立即注册